課程詳情 學校簡介 學校地址 申請試聽
關鍵詞:網頁設計培訓 淘寶設計培訓 淘寶美工培訓
【行業前景】
淘寶,多少創業者的淘金圣地,從 2003 年淘寶誕生,淘寶創業誕生過無數的神話。2003 年到 2008 年期間,以個體商業戶為主,隨著淘寶的發展,越來越多的企業入駐平臺,因此淘寶商城誕生,也就是現在所說的天貓。淘寶網作為當下最為流行的電商平臺,被大家認知最廣,想要通過網上平臺進行買賣交易的用戶越來越多,因此,競爭也就更加激烈。電商領域近幾年的異軍突起和未來更重要的營銷地位。促使我們的電商從業人員要更專業,才能跟上電商的瞬息萬變。據不完全統計,在未來3至5年的電商進程中,電商各類崗位人才缺口為500萬至1000萬。在針對電商人才調查中發現,目前電商企業在美工、運營、推廣、客服等崗位上人才急缺。五優服務即優秀的師資,優良的管理體系,優質的教學服務,優美的學習環境和優雅的班級文化。加上實操技能學習,加上企業案例實戰,加上班主任負責制…明顯的優勢,給你明確的選擇。
【適用人群】
希望從事網店電子商務的所有社會人士。
如果交通不方便或者時間不符合,你也可以選擇我們的在線課程,沒有距離時間的限制,一樣學名師課程。
【課程簡介】
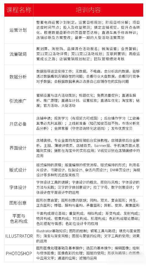
一、網店基礎
1.電子商務的簡介,淘寶網賬號注冊,個人實名認證;
2.網店的定位,買家購物流程,規則的解讀;
3.產品發布的要素及發布前的準備 商品資料的學習;
4.圖片的設置的方法;
5.電腦的一些基本操作,網頁發布寶貝,上下架時間,櫥窗推薦;
6.文案的撰寫,下載淘寶工具的方法;
7.支付工具的使用;
8.店鋪的基本管理;
9.千牛的使用,在線接待的一些技巧與方法,商城與C店的區別及日常管理等,信息傳播要素,寶貝命名的優化,店內促銷工具及促銷;
10.PS圖像處理;
11.裝修提升篇理論篇-如何讓你的店鋪及寶貝更吸引人。
二、淘寶美工
1. 熟練掌握PS在圖像編輯、圖像合成、校色調色及特效制作四大部分的技巧以及配合其他軟件的應用
主要用于網店圖片的處理、編輯、合成、美化等;
2. 講解的人性化功能以及在頁面架構和前端開發應用領域的使用技巧,css樣式表的應用,網站的管理和維護,
主要用于網店首頁框架、內頁描述編輯和美化;
3.網店視覺營銷;
4.色彩搭配(理論+案例)
三、推廣運營
1.流量、成交轉化率;
2.客單價、數據部門運營和管理;
3.與營銷有關的數字、案例分析;
4.打造網店爆款、內頁文案的寫作;
5.直通車、淘寶客;
6.促銷、分銷;
7.鉆石展位、淘金幣;
8.聚劃算、試用中心;
9. CRM、倉儲。
四、淘寶客服
1.新員工入職培訓;
2.售前的知識儲備;
3.客戶接待溝通流程培訓和準備工作;
4.有效訂單的處理;
5.交易糾紛的處理;
6.客戶關系管理。
【課程內容】
【課程優勢】
●十年傾注辦學,全國80多所連鎖校區為您不確定的工作地點提供穩定的學習機會;
●十年良心教學,百萬學子的選擇為您提供選擇學習學校的良好向導;
●十年用心服務,“五優服務,學員無憂!比轿环⻊諡槟膶W習保駕護航。
上元教育,2005 年在蘇州起步,十五年的時間發展出上元會計、上元設計、上元資格、上元學歷、上元建工、上元IT、上元考研、上元外語八大品牌,目前擁有近80家校區,橫跨中國經濟活躍的江蘇、安徽、上海,浙江四地。
上元教育堅守“我心向學員”承諾,在課程設計,教學服務,規范管理上均以學員的滿意度為衡量標準和依據。重視學員的職業發展,緊跟行業步伐,與時俱進地進行課程更新。以“優秀的師資,優良的管理體系,優質的教學服務,優美的學習環境和優雅的班級文化”的五優服務,從而保證學員無憂。
【發展歷程】
2005年-2009年:初創期
這時期的上元,蟄伏沉淀,積累著騰飛的勢能,從模式的創新,到服務體系的打造,上元進行著一系列的創新和探索。
2009年-2013年:戰略擴張期
這五年,從無錫開始,上元開始了快速擴張的腳步,5年的時間,新開幾十家校區,遍布蘇浙滬皖。
2014年-2016年:戰略調整期
經過5年的高速發展,上元開始著力加強內部管理,制度流程建設,為未來發展積蓄能量。
2017年-至今:戰略騰飛期
2017年,在新的戰略目標的指引下,上元開始新的征程。
【教學品牌】

學校名稱:淮安上元教育
固定電話:400-001-5729
授課地址:江蘇省淮安市清河區淮海東路138號新亞國際大廈 預約參觀