課程詳情 學校簡介 學校地址 申請試聽
關鍵詞:鎮江平面設計培訓 平面設計培訓 平面設計培訓課程
【課程概念】
平面設計師是在二度空間的平面材質上,運用各種視覺元素的組合及編排來表現其設計理念及形象的方式。
一般人認知的平面設計師是把文字、照片或圖案等視覺元素加以適當的影像處理及版面安排;表現在報紙、雜志、書籍、海報、傳單、標志、VI等等紙質媒體上,也就是在紙質媒體上進行美術設計及版面編排。
【行業前景】
設計服務業是我國重點發展的服務業入「國家發展重點計劃」,當前政府也已研擬出「設計服務業發展綱領及行動方案」;提出「推動臺灣風格設計」的主軸措施,希望能協助國內產業運用設計發展品牌;促進設計服務之輸出,擴大市場需求,并可發揚臺灣豐富多元之文化特色。目前來看設計服務業的前景不錯.
平面設計專業在社會上用途很廣,專業覆蓋面很大,涉及領域較為寬泛,并且在各高校的專業設置中所占比例很大。
廣告設計基本上是走在前端,特別是戶外、報刊、網絡等等,廣告設計應用范圍更加廣泛。
現在的就業前景如何,不僅要看這個專業的前景如何,更多要靠個人的勤奮努力以及藝術天賦,社會需要的是一些真正懂得設計意蘊和藝術境界的設計師。
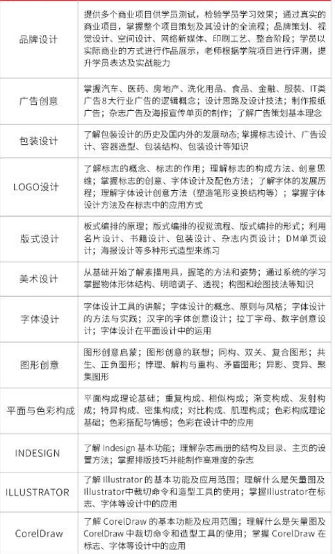
【學習內容】
【培訓方式】
面授、錄播形式,線上線上,玩轉課堂。全日制班脫產學習,學制三個月左右;業余制邊上班邊學習,學制六、七個月左右。
教學安排采用最科學的課程結構,軟件、專業知識同步進行,實行穿插上課,階段性項目練習實戰。
【課程優勢】
免費試學、名企實戰、在線學習、職業規劃,就業推薦、快速掌握要領,深度把握技能,技能+證書,就業不再難。
小班教學,實行班主任負責制,享受興元設計特有的“五優服務”:即優秀的師資,優良的管理體系,優質的教學服務,優美的學習環境和優雅的班級文化。

上元教育,2005 年在蘇州起步,十五年的時間發展出上元會計、上元設計、上元資格、上元學歷、上元建工、上元IT、上元考研、上元外語八大品牌,目前擁有近80家校區,橫跨中國經濟活躍的江蘇、安徽、上海,浙江四地。
上元教育堅守“我心向學員”承諾,在課程設計,教學服務,規范管理上均以學員的滿意度為衡量標準和依據。重視學員的職業發展,緊跟行業步伐,與時俱進地進行課程更新。以“優秀的師資,優良的管理體系,優質的教學服務,優美的學習環境和優雅的班級文化”的五優服務,從而保證學員無憂。
【發展歷程】
2005年-2009年:初創期
這時期的上元,蟄伏沉淀,積累著騰飛的勢能,從模式的創新,到服務體系的打造,上元進行著一系列的創新和探索。
2009年-2013年:戰略擴張期
這五年,從無錫開始,上元開始了快速擴張的腳步,5年的時間,新開幾十家校區,遍布蘇浙滬皖。
2014年-2016年:戰略調整期
經過5年的高速發展,上元開始著力加強內部管理,制度流程建設,為未來發展積蓄能量。
2017年-至今:戰略騰飛期
2017年,在新的戰略目標的指引下,上元開始新的征程。
學校名稱:鎮江教育培訓機構
固定電話:400-001-5729
授課地址:鎮江市京口區中山東路189號誠和大廈 預約參觀